发布时间:2026-01-04来源:护理部编辑:浏览: 次
为进一步延伸优质护理服务链条,满足广大患者多元化、专业化的健康护理需求,依托国家区域医疗中心建设优势,中山大学附属第一医院广西医院(以下简称“中山一院广西医院”)六大护理专科门诊将于2026年1月5日正式开诊。此次开诊的专科门诊涵盖普通外科护理、产科护理、新生儿科护理、神经内科护理、呼吸与危重症医学科护理、骨科专科护理,标志着医院在专科护理领域实现精准化、个性化服务的全新突破,将为广西及周边地区患者带来与中山一院同质化的高品质护理服务。

我院作为国家区域医疗中心项目建设单位,依托中山一院优质医疗资源,秉承“医病医身医心、救人救国救世”的医训精神,按照“同质输出、统一管理、资源共享”的原则,全面平移中山一院的品牌、技术、人才与管理优势。此次六大护理专科门诊的开设,正是医院深化护理学科建设、落实优质护理服务延伸的重要举措,此前医院已多次邀请中山一院护理专家来院交流指导,为专科护理门诊的顺利开诊奠定了坚实基础。
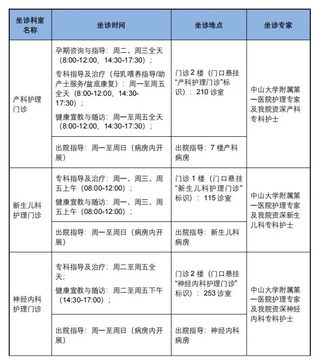
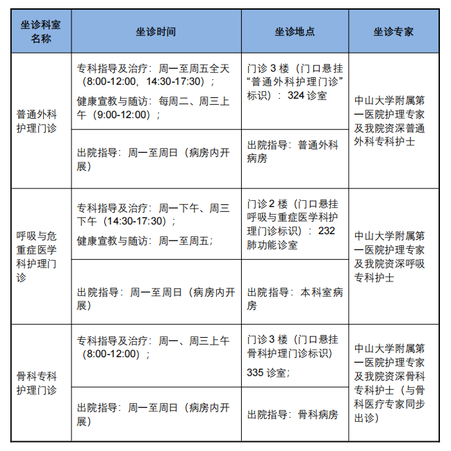
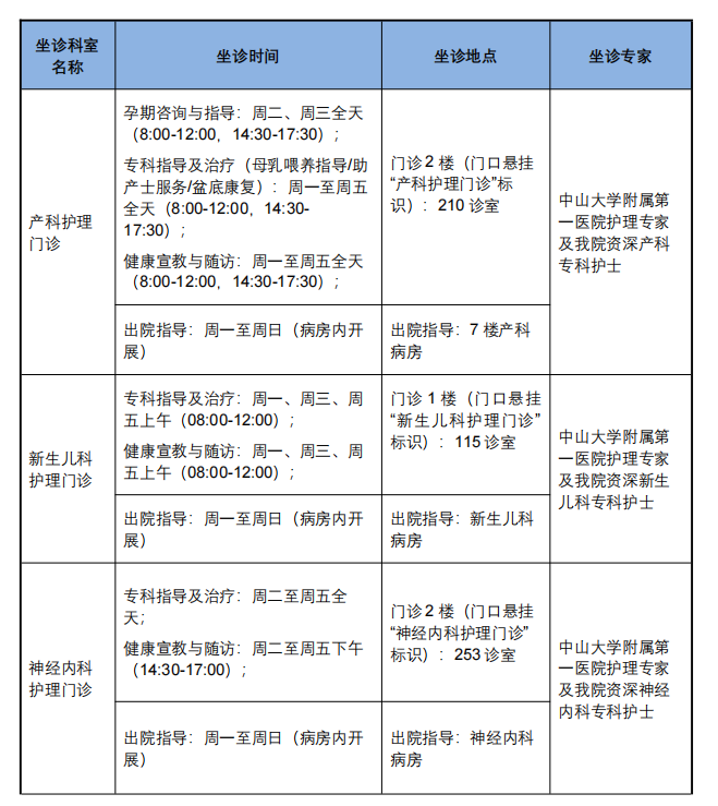
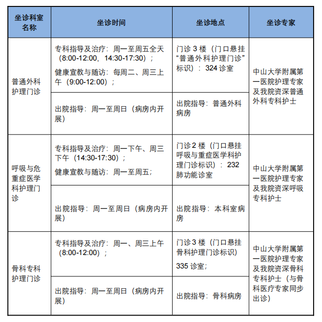
据了解,此次开诊的六大护理专科门诊均由临床经验丰富、具备专业资质的护理专家坐诊,聚焦患者诊疗全周期护理需求,提供针对性的专业服务。普通外科护理门诊专注于术前预康复指导、术后伤口与造口护理、各类引流管管理、肢体淋巴水肿风险评估、直肠肛门功能评估、术后伤口愈合不良、造口并发症、引流管异常情况、肛门功能异常、结肠水疗养护、中药熏蒸理疗、康复锻炼指导;产科护理门诊为广大准妈妈们提供孕期管理、产后康复、母乳喂养指导,一站式守护母婴身心健康,降低产后抑郁风险,提供科学育儿支持;新生儿科护理门诊主要提供黄疸监测、脐部护理、居家照护指导,为新生儿筑牢健康第一道防线,解答新手爸妈护理难题;神经内科护理门诊针对脑卒中、帕金森病患者进行康复指导,制定防跌倒、管道护理等个性化方案,助力功能恢复;呼吸与危重症医学科护理门诊则进行COPD、哮喘康复指导,涵盖呼吸机使用、肺功能锻炼全链条服务,提升呼吸疾病患者生活质量;骨科专科护理门诊关注骨折术后康复训练、支具使用指导、疼痛护理,帮助患者加速肢体功能回归,减轻术后不适与照护负担。
专科护理门诊的开设,让护士的专业价值得到更充分的发挥,也让患者在门诊就能享受到精准、高效的专科护理服务,有效衔接了住院治疗与居家护理,填补了普通门诊在专科护理领域的空白。我院也将以此次专科护理门诊开诊为契机,不断完善专科护理服务体系,后续还将根据患者需求拓展更多特色护理专科,进一步提升区域护理服务水平,让优质护理资源惠及更多群众。
护理门诊特色
专家坐诊:中山一院护理专家+院内资深专科护士联合坐诊,临床经验丰富,诊疗更放心;
个性化健康指导:针对慢性病患者,制定个性化饮食、运动方案,自我监测指导术后居家护理建议,助力快速康复;
延续护理:构建医院至家庭的完整护理体系,为居家护理难题提供详尽解答,全程守护康复之路;
免诊查费:护理专科门诊零诊查费,患者就诊更省心。
开诊信息
开诊时间:2026年1月5日起(门诊专科指导及治疗:周一至周五,出院指导周一至周日(具体详见下表),节假日期间开诊以实际公示为准。)
就诊地点:各护理专科门诊诊室及病房(详见下表或咨询服务台)
六大护理专科门诊详细信息表


咨询与预约渠道
电话预约:0771-5722127;
自助预约:门诊各区域自助机;
现场预约:一楼挂号处、各楼层分诊台;
返回顶部